《上海疫情感染记录查询app》为 方便上海本地居家隔离者和防疫相关工作更好的开展特此推出,在这里可以很及时的查询最新小区封控管理政策,了解身边防疫形势,以便更好的做出相应的举措,避免因为感染新冠疫情。
软件介绍
1、我们关注的是2026冠状病毒疾病预防控制的消息,很容易看到许多地区的防控政策,了解春节期间是否需要隔离;
2、涉及面广。可以在这里查询和浏览来自上海各个地区、社区、农村地区和其他地方的信息和新闻;
3、在相关风险人群排查中发现。新增境外输入性确诊病例1例和无症状感染者1例,均在闭环管控中发现。
软件亮点
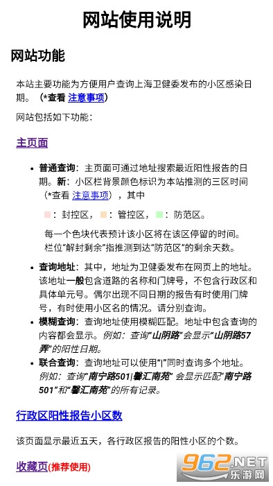
查询地址:其中,地址为卫健委发布在网页上的地址。该地址一般包含道路的名称和门牌号,不包含行政区和具体单元号。偶尔出现不同日期的报告有时使用门牌号,有时使用小区名的情况。请分别查询。
模糊查询:查询地址使用模糊匹配。地址中包含查询的内容都会显示。例如:查询“山阴路”会显示“山阴路57弄”的阳性日期。
联合查询:查询地址可以使用“|”同时查询多个地址。例如:查询“南宁路501|馨汇南苑” 会显示匹配“南宁路501”和“馨汇南苑”的所有记录。
使用事项注意
如果官方发布数据有错误或遗漏,本站没有能力进行修改或更正。如果官方未提供的数据,如小区阳性人数,某栋或某号的阳性记录等,本站也无法提供。
如果有官方出具的勘误说明,若本站发现,可能会予以修正。由于精力有限,本站无法保证所以勘误都能及时或最终被修正。
非官方发布之信息,本站无法验证其真实性和准确性,故不会进行数据修改。望见谅。
本站使用官方公布的信息进行“三区”推测。但由于官方并没有公布计算细节,本站显示的倒计时为推测值。具体解封政策请咨询当地防疫机构。
软件测评
查询上海市附近本地的感染者记录,具体到各个感染者们身处的具体位置,避免以为一些不必要的原因而导致感染的情况发生,本站为大家提供的这款app查询感染记录工具,希望大家能够喜欢。
超强开发助手专业版app
蓝师傅师傅版app
超鹿管家app
m1robot平衡车app
mkslaser
正点报时app
制糖工厂小电拼app
按钮大师破解版app(Button Master)
极速互传安卓版
图片编辑神器手机版
全景色实时导航软件
天天作文网app


二维码扫描器
sleep monitor破解谷歌内购软件
CorePlayer播放器塞班版
hitranslate翻译软件
锐文课堂app
乌兰察布云app
迅雷云盘电视版app
场控鸭正版
ccleaner专业版
拼多多temu跨境电商平台
吉利雷达app
photogrid安卓版
ppsspp模拟器黄金版
2025极飞农服app
安卓空调电视万能遥控器大师app(改名空调遥控器)
儿时的街机游戏
拼图游戏大全
原神
生活实用APP