《摩尔庄园手游》游戏农具升级攻略游戏攻略
江南百景图茶艺雅座游戏攻略
江南百景图花窗店图鉴游戏攻略
《博德之门3》附伤机制解析游戏攻略
江南百景图苏小妹培养攻略游戏攻略
江南百景图茅厕获取全攻略游戏攻略
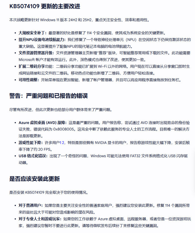
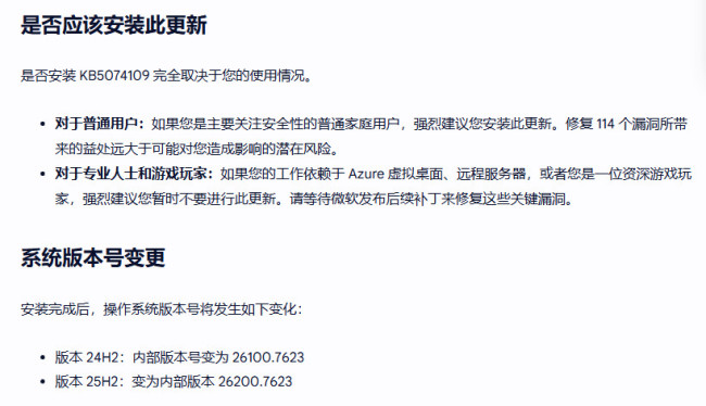
据外媒报道,Windows 11最近的更新——KB5074109会大幅削弱英伟达显卡的游戏性能。

据悉,此次更新发布后,多位GeForce GPU用户反映游戏性能下降。其中一位用户报告帧率下降了15-20帧。目前,几乎所有报告性能问题的用户都使用英伟达显卡。但其他GPU用户也可能受到影响。
KB5074109是Windows 11 2026年1月累积更新,虽然它提供了重要的安全补丁并改进了电池续航时间,但也引入了一些严重的漏洞,可能会扰乱专业工作流程并影响游戏性能。


然而,这并非Windows更新首次影响众多PC用户的游戏性能。
其他攻略推荐
《燕云十六声》残章奉敕不杀解锁方法介绍
《燕云十六声》归燕经心法获得方法介绍
《燕云十六声》扶摇直上心法获得方法介绍
《燕云十六声》擒天势心法获得方法介绍
《摩尔庄园手游》游戏农具升级攻略
《逆战未来》纯白至上无限子弹搭配参考
江南百景图苏州探险第三章虎丘红碧桃花获取全攻略
江南百景图茶艺雅座
江南百景图花窗店图鉴
《博德之门3》附伤机制解析
江南百景图苏小妹培养攻略
江南百景图茅厕获取全攻略
烟雨江湖云十剑获取游戏攻略
《全民祖玛》主线任务100级游戏攻略
明末渊虚之羽百节盘山玩法攻略推荐游戏攻略
B社25年资深员工谈辞职心境 工作室扩张导致理念偏差游戏攻略
《暴击联盟》元神玩法游戏攻略
《暴击联盟》落霞夺宝游戏攻略
《明日边缘》+《鲨滩》!基努科幻新片2027年8月上映游戏攻略
《暴击联盟》职业攻略游戏攻略
儿时的街机游戏
拼图游戏大全
原神
生活实用APP